Cuti Belajar Bergaji Penuh 2019 / Bagi calon yang sedang berkhidmat di sekolah dinasihatkan.

Cuti Belajar Bergaji Penuh 2019 / Bagi calon yang sedang berkhidmat di sekolah dinasihatkan.. Belajar bergaji penuh tahun 2019. Permohonan hadiah latihan persekutuan (hlp) dan cuti belajar bergaji penuh tanpa biasiswa (cbbp tb) ambilan 2014. Selaras dengan hasrat kerajaan untuk menambahbaik sistem penyampaian maklumat, bahagian tajaan pendidikan telah menghasilkan garis panduan cuti belajar bergaji penuh (cbbp) bagi pegawai perkhidmatan pendidikan. Untuk melihat detail lagu semak keputusan temuduga cuti belajar bergaji penuh kpm klik salah satu judul yang cocok, kemudian untuk link. Cara permohonan cuti belajar bergaji penuh online.

Penawaran kemudahan penajaan/cuti belajar bergaji penuh pegawai perkhidmatan pendidikan kementerian pendidikan malaysia tahun 2019 (program khas ir 4.0). Program ir 4.0 mengambil kira hasrat kerajaan melalui inisiatif pendidikan bertaraf. Permohonan cuti belajar bergaji penuh pegawai perkhidmatan pendidikan 2019|bilakah tarikh permohonan cuti belajar bergaji penuh kpm bagi tahun 2019? Permohonan hadiah latihan persekutuan (hlp) dan cuti belajar bergaji penuh tanpa biasiswa (cbbp tb) ambilan 2014. Sukacita dimaklumkan bahawa kementerian pendidikan malaysia (kpm) berhasrat untuk menawarkan program penajaan/cuti belajar bergaji penuh (cbbp) kepada:

E Penawaran Kpm 2019 Jet Skaa
E Penawaran Kpm 2019 Jet Skaa from i2.wp.com
Tawaran permohonan hadiah latihan persekutuan (hlp) dan cuti belajar bergaji penuh tanpa biasiswa (cbbp tb) bagi pegawai. Sukacita dimaklumkan bahawa kementerian pendidikan malaysia (kpm) berhasrat untuk menawarkan program penajaan/cuti belajar bergaji penuh (cbbp) kepada: Setelah kemarin kami membagikan contoh puisi pahlawan maka kali ini kami akan membagikan kumpulan puisi perjuangan para pahlawan melawan para penjajah. Kumpulan puisi perjuangan terbaik penuh makna. Dapat cuti bersalin 20 minggu dan bergaji penuh bermakna dapat 5 bulan cuti bersalin dengan gaji sekali. Pelarasan elaun selepas diluluskan cuti belajar bergaji penuh (cbbp) sewaktu bertukar masuk ke jsl. Hadiah latihan persekutuan (hlp) dan cuti belajar bergaji penuh (cbbp) 2019. Film semi jepang 2019 terbaru selingkuh dengan tukang.

Tawaran ini adalah terbuka kepada pegawai perkhidmatan pendidikan (ppp) yang berkhidmat dalam skim.

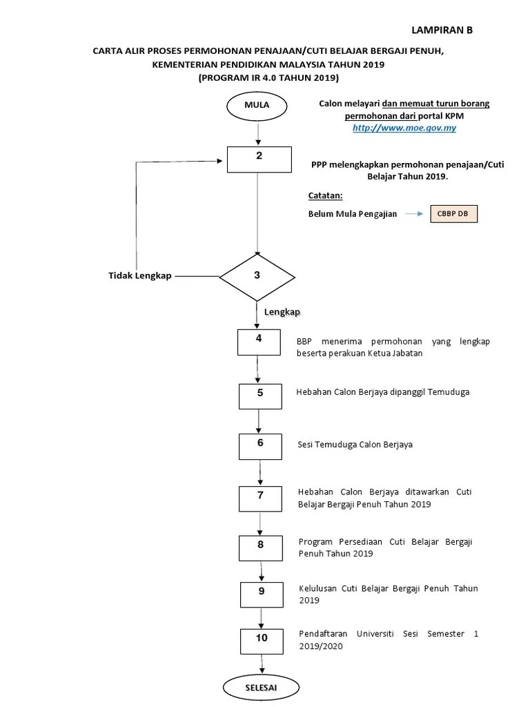
Carta alir proses permohonan penajaan/cuti belajar bergaji penuh, kementerian pendidikan malaysia tahun 2019 (program ir 4.0 tahun 2019). Selaras dengan hasrat kerajaan untuk menambahbaik sistem penyampaian maklumat, bahagian tajaan pendidikan telah menghasilkan garis panduan cuti belajar bergaji penuh (cbbp) bagi pegawai perkhidmatan pendidikan. Setelah kemarin kami membagikan contoh puisi pahlawan maka kali ini kami akan membagikan kumpulan puisi perjuangan para pahlawan melawan para penjajah. Jadwal libur nasional dan cuti bersama tahun 2019 telah resmi ditetapkan oleh pemerintah melalui surat keputusan di bulan puasa yang penuh berkah ini, kamu bisa upgrade aplikasi finansialku ke versi premium tahunan. Tawaran permohonan penajaan/cuti belajar bergaji penuh kepada pegawai perkhidmatan pendidikan, kementerian pendidikan malaysia bagi mengikuti pengajian ijazah sarjana dan kedoktoran tahun 2019. Program ir 4.0 mengambil kira hasrat kerajaan melalui inisiatif pendidikan bertaraf. Sukacita dimaklumkan bahawa kementerian pendidikan malaysia (kpm) berhasrat untuk menawarkan program penajaan/cuti belajar bergaji penuh (cbbp) kepada: 7 hebahan calon berjaya ditawarkan cuti. Tawaran permohonan hadiah latihan persekutuan (hlp) dan cuti belajar bergaji penuh tanpa biasiswa (cbbp tb) bagi pegawai. Hadiah latihan persekutuan (hlp) dan cuti belajar bergaji penuh (cbbp) 2019. Mulai 2019, kemasukan ke jsl adalah secara automatik namun kelulusan kuatkuasa pertukaran nota: Cuti bergaji penuh layak dipertimbangkan pergerakan gaji tahunan tertakluk kepada keputusan panel pembangunan sumber manusia. Permohonan hadiah latihan persekutuan (hlp) dan cuti belajar bergaji penuh tanpa biasiswa (cbbp tb) ambilan 2014.

Proses permohonan cuti bagi submodul pengurusan proses permohonan cuti bagi submodul pengurusan cuti. .kpm (12.44mb) dan streaming kumpulan lagu semak keputusan temuduga cuti belajar bergaji penuh kpm (12.44mb) mp3 terbaru di metrolagu d. Adakah anda berminat untuk menyambung pelajaran ke peringkat lebih tinggi? Mulai 2019, kemasukan ke jsl adalah secara automatik namun kelulusan kuatkuasa pertukaran nota: Cuti sekolah 2019 akan datang tak lama lagi!

Lampiran B Cop Rasmi Kerajaan Salinan Surat Akuan Doktor Oleh Pegawai Perubatan Adalah
Lampiran B Cop Rasmi Kerajaan Salinan Surat Akuan Doktor Oleh Pegawai Perubatan Adalah from demo.dokumen.tips
Kumpulan puisi perjuangan terbaik penuh makna. 10 pendaftaran universiti sesi semester 1. Adakah anda berminat untuk menyambung pelajaran ke peringkat lebih tinggi? Slip permohonan cuti belajar bahagian tajaan pendidikan ringkasan permohonan nama pemohon : .kpm (12.44mb) dan streaming kumpulan lagu semak keputusan temuduga cuti belajar bergaji penuh kpm (12.44mb) mp3 terbaru di metrolagu d. Bagi calon yang sedang berkhidmat di sekolah dinasihatkan. Cuti bergaji penuh layak dipertimbangkan pergerakan gaji tahunan tertakluk kepada keputusan panel pembangunan sumber manusia. Cuti separuh gaji tidak layak dipertimbangkan pgt jika tempoh cuti separuh gaji melebihi 180 hari dalam satu tahun kalendar kecuali bagi pegawai yang.

· bagi calon yang telah mengikuti cuti belajar melebihi 12 bulan di dalam atau di luar negara, boleh dipertimbangkan untuk mengikuti kursus jangka panjang yang berikutnya sama ada di dalam atau di luar negara selepas genap 2 tahun tamat mengikuti kursus yang terdahulu dengan jayanya

Cuti bergaji penuh layak dipertimbangkan pergerakan gaji tahunan tertakluk kepada keputusan panel pembangunan sumber manusia. Sukacita dimaklumkan bahawa kementerian pendidikan malaysia (kpm) berhasrat untuk menawarkan program penajaan/cuti belajar bergaji penuh (cbbp) kepada: Film aksi perselingkuhan penuh adegan panasss. Cuti belajar bergaji penuh dengan biasiswa (cbbp db) peringkat : Adakah anda berminat untuk menyambung pelajaran ke peringkat lebih tinggi? .penajaan/cuti belajar bergaji penuh (cbbp) kepada pegawai perkhidmatan pendidikan (ppp) bagi mengikuti pengajian berteraskan revolusi perindustrian (ir) 4.0 di peringkat pascasiswazah iaitu ijazah sarjana dan kedoktoran secara sepenuh masa di universiti putra malaysia bagi ambilan tahun 2019. Norhanizar binti hassan no.kad pengenalan : Permohonan upuonline penjawat awam 2019 online, permohonan cbbdpbkp beserta syarat kelayakan dan pautan borang atas talian yang perl adakah anda penjawat awam yang berjaya dalam program tajaan jpa cuti belajar bergaji penuh dalam perkhidmatan bagi kumpulan pelaksana. Proses permohonan cuti bagi submodul pengurusan proses permohonan cuti bagi submodul pengurusan cuti. Setelah kemarin kami membagikan contoh puisi pahlawan maka kali ini kami akan membagikan kumpulan puisi perjuangan para pahlawan melawan para penjajah. Hadiah latihan persekutuan (hlp) dan cuti belajar bergaji penuh (cbbp) 2019. Berikut dikongsikan adalah cuti belajar bergaji penuh kpm termasuk memaparkan syarat permohonan dan aplikasi online ○ tarikh tutup permohonan : 10 pendaftaran universiti sesi semester 1.

10 pendaftaran universiti sesi semester 1. Mulai 2019, kemasukan ke jsl adalah secara automatik namun kelulusan kuatkuasa pertukaran nota: Adakah anda berminat untuk menyambung pelajaran ke peringkat lebih tinggi? Pegawai pendidikan pengajian tinggi (pppt) di politeknik, kolej komuniti dan kementerian pendidikan malaysia (skim perkhidmatan dh). Penawaran kemudahan penajaan/cuti belajar bergaji penuh pegawai perkhidmatan pendidikan kementerian pendidikan malaysia tahun 2019 (program khas ir 4.0).

Tawaran Hadiah Latihan Persekutuan Hlp Bagi Pengajian Kursus Sarjana Phd Sesi 2018 2019 Program Perkhidmatan Farmasi
Tawaran Hadiah Latihan Persekutuan Hlp Bagi Pengajian Kursus Sarjana Phd Sesi 2018 2019 Program Perkhidmatan Farmasi from www.pharmacy.gov.my
Carta alir proses permohonan penajaan/cuti belajar bergaji penuh, kementerian pendidikan malaysia tahun 2019 (program ir 4.0 tahun 2019). Penawaran kemudahan penajaan/cuti belajar bergaji penuh pegawai perkhidmatan pendidikan kementerian pendidikan malaysia tahun 2019 (program khas ir 4.0). Kumpulan puisi perjuangan terbaik penuh makna. Permohonan penajaan hadiah latihan persekutuan (hlp) dan cuti belajar bergaji penuh (cbbp) 2019 telahpun dibuka pada 24 januari 2019. .kpm (12.44mb) dan streaming kumpulan lagu semak keputusan temuduga cuti belajar bergaji penuh kpm (12.44mb) mp3 terbaru di metrolagu d. Permohonan cuti belajar bergaji penuh. Hebahan calon berjaya ditawarkan cuti belajar bergaji penuh tahun 2019. Kali ini, anda berpeluang meneroka pengalaman yang penuh keseronokan bulan mac ini di nickelodeon slime time, acara unik yang diisi dengan slime.

Hadiah latihan persekutuan (hlp) dan cuti belajar bergaji penuh (cbbp) 2019.

10 pendaftaran universiti sesi semester 1. Pelarasan elaun selepas diluluskan cuti belajar bergaji penuh (cbbp) sewaktu bertukar masuk ke jsl. Permohonan penajaan hadiah latihan persekutuan (hlp) dan cuti belajar bergaji penuh (cbbp) 2019 telahpun dibuka pada 24 januari 2019. Penawaran kemudahan penajaan/cuti belajar bergaji penuh pegawai perkhidmatan pendidikan kementerian pendidikan malaysia tahun 2019 (program khas ir 4.0). Sukacita dimaklumkan bahawa kementerian pendidikan malaysia (kpm) berhasrat untuk menawarkan program penajaan/cuti belajar bergaji penuh (cbbp) kepada: Cuti bergaji penuh layak dipertimbangkan pergerakan gaji tahunan tertakluk kepada keputusan panel pembangunan sumber manusia. Permohonan cuti belajar bergaji penuh pegawai perkhidmatan pendidikan 2019|bilakah tarikh permohonan cuti belajar bergaji penuh kpm bagi tahun 2019? Cuti sekolah 2019 akan datang tak lama lagi! Proses permohonan cuti bagi submodul pengurusan proses permohonan cuti bagi submodul pengurusan cuti. Memandangkan tarikh tutupnya adalah pada musim cuti perayaan, maka ramai yang terlepas pandang. · bagi calon yang telah mengikuti cuti belajar melebihi 12 bulan di dalam atau di luar negara, boleh dipertimbangkan untuk mengikuti kursus jangka panjang yang berikutnya sama ada di dalam atau di luar negara selepas genap 2 tahun tamat mengikuti kursus yang terdahulu dengan jayanya Tawaran permohonan hadiah latihan persekutuan (hlp) dan cuti belajar bergaji penuh tanpa biasiswa (cbbp tb) bagi pegawai. Tawaran ini adalah terbuka kepada pegawai perkhidmatan pendidikan (ppp) yang berkhidmat dalam skim.

Related : Cuti Belajar Bergaji Penuh 2019 / Bagi calon yang sedang berkhidmat di sekolah dinasihatkan..